8月27日
国家自然科学基金委员会正式揭晓
2025年度集中接收申请项目评审结果
北京清华长庚医院再创佳绩
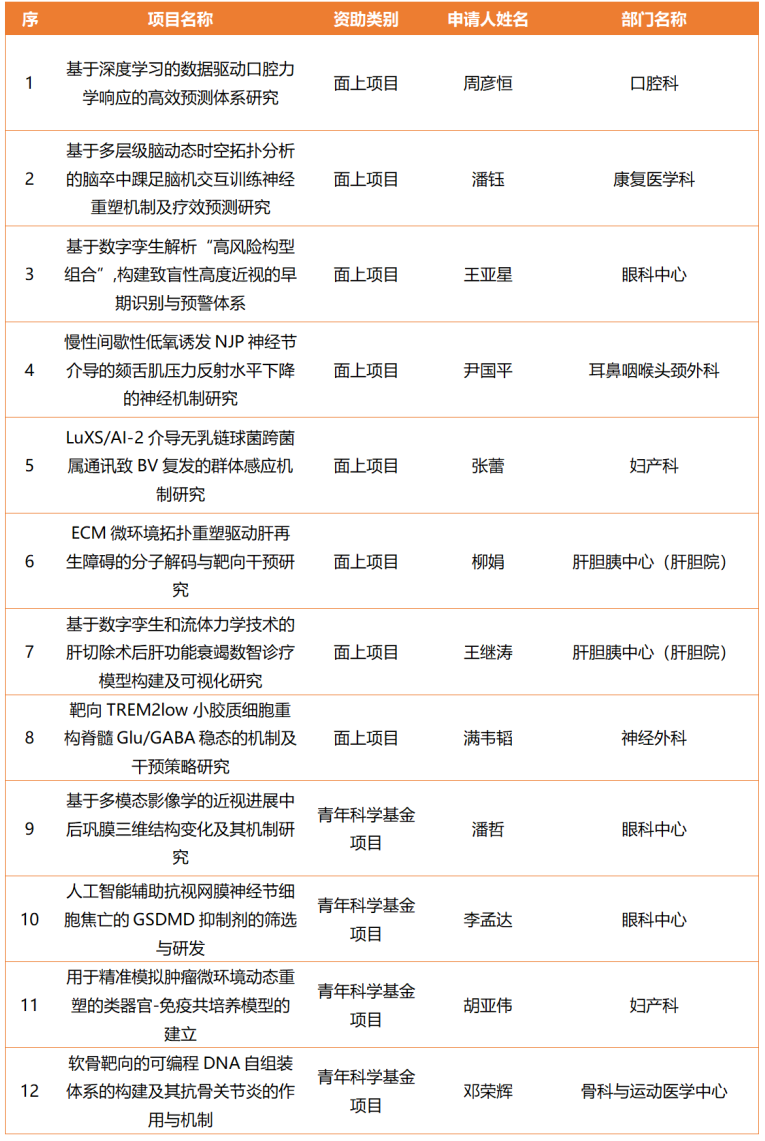
共获得12项资助
包括面上项目8项
青年科学基金项目4项
立项数量居历年之首

国家自然科学基金是我国支持基础研究的主渠道,其立项数量被视为衡量一个单位原始创新能力与科研实力的重要标志。近年来,医院始终将科技创新和人才培养置于核心位置,持续完善科研支持政策,加大对高水平学术人才的引进与培育力度,强化学科内涵建设,为医院高质量发展注入持续动能。
在本年度国家自然科学基金申报组织过程中,医院领导班子高度重视、科学部署,科研部积极落实、全程推进。通过提前谋划、多轮动员,组织系列专题辅导会议,并特邀清华大学及院内资深专家开展讲座与经验分享,为科研人员提供全方位的支持和指导。科管人员持续跟踪每一阶段进展,协助研究人员发现问题及时分析整改,不断提高国家自然科学基金项目的申报质量,为顺利立项提供了坚实保障。
风劲帆扬,再启新程。医院将以此次立项为新起点,持续深化有组织科研,以更开放的视野、更系统的布局、更有力的保障,打造基础研究高峰和人才集聚高地,为健康中国建设注入澎湃的清华长庚力量。
3月20日是世界口腔健康日,它是由FDI(世界牙科联盟)发起的全球规模最大的口
岁岁重阳,今又重阳。历经大疫后的国人对于健康和尊老敬老似乎又多了一番新
阳春三月,春光明媚。虽然疫情的阴霾还未完全消散,但此时已莺飞草长,鸟语花
岁岁重阳,今又重阳。历经大疫后的国人对于健康和尊老敬老似乎又多了一番新
阳春三月,春光明媚。虽然疫情的阴霾还未完全消散,但此时已莺飞草长,鸟语花